Anigu Tiersoftware Tutorial
Adoptionen
- Überblick über den Ablauf der Adoption
- Reiter "Vermittlung" in der Tierakte
- Reiter "Vermittlung" in der Kundenkartei
- Vor der Vermittlung
- Die Adoption
- Nach der Vermittlung
Dieses Tutorial richtet sich an alle Mitarbeiter in einem Tierheim oder Tierschutzverein, die mit der Aufgabe der Tiervermittlung betraut sind.
Als Mitarbeiter eines Tierheims trägst du eine wichtige Verantwortung für das Wohlergehen und die Vermittlung von Tieren an liebevolle Familien. In diesem Tutorial werden wir uns ansehen, wie die Adoption in der Anigu Tierverwaltung verwaltet wird, welche Voraussetzungen erfüllt sein müssen und worauf du achten musst.
Durch das Verständnis dieses Vorgangs kannst du sicherstellen, dass jede Adoption reibungslos und effizient abläuft. Lass uns gemeinsam die Schritte durchgehen, um unseren pelzigen Freunden ein neues Zuhause zu geben!
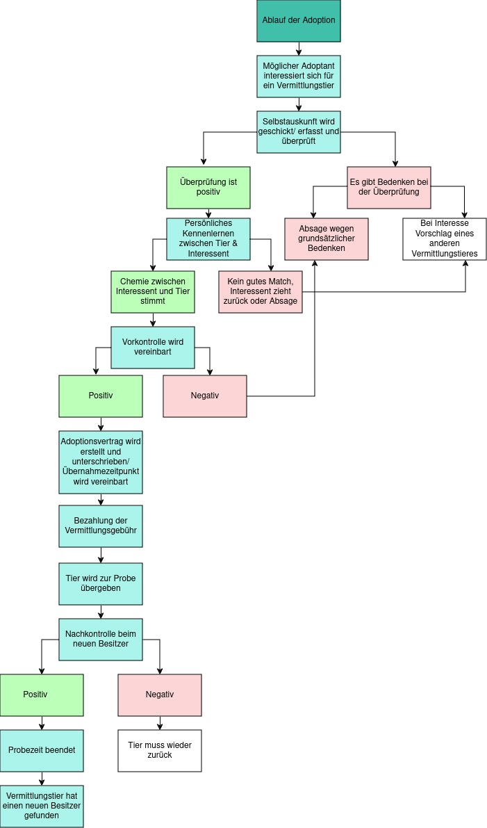
Überblick über den Ablauf der Adoption
Um sicherzustellen, dass Tiere in ein geeignetes, neues Zuhause vermittelt werden, besteht der Prozess der Adoption aus vielen einzelnen Zwischenschritten. Viele dieser Schritte werden durch die Angiu Tierverwaltung unterstützt und vereinfacht:
- Selbstauskunft erfassen und ablegen: Die Selbstauskunft des Interessenten kann erfasst werden und ist durch die Ablage in der Kundenkartei jederzeit abrufbar.
- Kommunikation erleichtern: Die Kommunikation zwischen dem Interessenten und dir wird durch passende E-Mail-Vorlagen beschleunigt, wodurch der Austausch effizienter und konsistenter wird.
- Platzkontrollen durchführen: Du kannst Platzkontrollen erfassen oder deine Kollegen dafür beauftragen, um sicherzustellen, dass das zukünftige Zuhause den Anforderungen entspricht.
- Verträge generieren und unterzeichnen: Verträge für die Vermittlung können generiert und online unterzeichnet werden, was den Prozess schneller und papierlos macht.

Diese Funktionen der Anigu Tierverwaltung helfen dabei, den Adoptionsprozess strukturiert und transparent zu gestalten, sodass jedes Tier ein passendes und sicheres Zuhause findet.
Reiter "Vermittlung" in der Tierakte
Im Reiter „Vermittlung“ der Tierakte werden entscheidende Informationen und Optionen zur Verwaltung von Tieradoptionen bereitgestellt. Dieser Reiter gliedert sich in drei wesentliche Abschnitte: „Vermittlung“, „Interessenten“ und „Zusammen vermitteln“.
Tipp
Die Zahl im Quadrat neben dem Reiter „Vermittlung“ gibt dir auf den ersten Blick Auskunft darüber, wie viele Interessenten das Tier aktuell hat. Ist das Tier reserviert, siehst du hier ein Köfferchen. Bei erfolgreicher Vermittlung erscheint ein grüner Haken.
Vermittlung
In diesem Abschnitt kannst du festlegen, ob das Tier zur Vermittlung freigegeben ist oder ob eine Pflegestelle gesucht wird. Zudem kannst du hier spezifische Wünsche und Anforderungen an das zukünftige Zuhause des Tieres dokumentieren. Diese Angaben helfen dabei, das passende Zuhause für das Tier zu finden und sicherzustellen, dass es in eine Umgebung kommt, die seinen Bedürfnissen entspricht.
Interessenten
Der Abschnitt „Interessenten“ zeigt alle aktuellen Interessenten für das Tier und deren Status im Adoptionsprozess an. Du kannst den Überblick darüber behalten, wer ernsthaftes Interesse an einer Adoption hat und in welchem Stadium des Vermittlungsprozesses sich die Interessenten befinden. Falls bestimmte Interessenten nicht mehr infrage kommen, kannst du diese durch das Aktivieren der Option „Absagen anzeigen“ ebenfalls einblenden lassen. Dies sorgt für Transparenz und Nachvollziehbarkeit im gesamten Adoptionsprozess.
Zusammen vermitteln
Dieser Bereich ist besonders wichtig, wenn du das Tier nur gemeinsam mit einem anderen Tier vermitteln möchtest. Hier kannst du entsprechende Informationen und Verknüpfungen festhalten, um sicherzustellen, dass die beiden Tiere zusammen bleiben und gemeinsam ein neues Zuhause finden.

Tipp
Wenn du eine von Anigu gehostete Webseite hast, kannst du deine zur Vermittlung stehenden Tiere direkt aus der Software heraus veröffentlichen! Mehr dazu erfährst du in unserem Tutorial "Tiere auf der Webseite veröffentlichen".
Reiter "Vermittlung" in der Kundenkartei
Auch in der Kundenkartei gibt es einen Reiter „Vermittlung“, der wichtige Informationen zur Interessentenverwaltung enthält.
Öffnest du diesen Reiter, siehst du auf den ersten Blick die Tiere, für die sich dieser Kunde interessiert, sowie den aktuellen Vermittlungsstatus.
Selbstauskunft
Hier wird auch die Selbstauskunft des Kunden abgelegt. Diese kann auf zwei Wegen erfasst werden:
- Online-Interessentenformular: Wenn der Kunde das Online-Interessentenformular ausfüllt und absendet, wird die Selbstauskunft nach der Verknüpfung der Anfrage im Posteingang mit dem richtigen Kontakt automatisch in diesem Bereich gespeichert.
- Manuelle Erfassung: Alternativ kann die Selbstauskunft auch manuell erfasst werden, insbesondere wenn du den Interessenten vor Ort triffst und im persönlichen Gespräch alle relevanten Informationen zur Vermittlung sammelst.
Platzkontrolle
In diesem Abschnitt hast du die Möglichkeit, einen Mitarbeiter für die Platzkontrolle zu beauftragen oder die Ergebnisse einer selbst durchgeführten Platzkontrolle zu erfassen. Diese Kontrolle stellt sicher, dass das zukünftige Zuhause des Tieres den Anforderungen entspricht und ein geeignetes Umfeld bietet.

Vor der Vermittlung
Voraussetzungen
Um den Prozess der Adoption mit der Anigu Tierverwaltung unterstützen zu können, müssen folgende Voreinstellungen gemacht werden:
- Zahlungskategorie hinterlegen: Um Gebühren für die Adoption erheben zu können, muss eine entsprechende Zahlungskategorie dafür hinterlegt sein.
- Adoptionsgebühren festlegen: Du kannst Adoptionsgebühren hinterlegen, welche dir im Vermittlungsprozess vorgeschlagen werden.
- Tiervermittlungsvertrag hinterlegen: Besonders wichtig ist der Tiervermittlungsvertrag, denn dieser regelt alle rechtlichen Gegebenheiten zwischen dem Adoptanten und dir.
- Vermittlungsstatus anpassen: Setze den Vermittlungsstatus des Tieres auf „Freigegeben zur Adoption – erlaubt“. Dieser Status kann im Reiter „Vermittlung“ des Tieres angepasst werden.
Selbstauskunft
Das Thema Selbstauskunft spielt in der Tiervermittlung eine große Rolle. Sie soll sicherstellen, dass zukünftiger Adoptant und Tier zusammen passen. Wir haben deshalb die wichtigsten Informationen dazu in einem separaten Tutorial Selbstauskunft zusammengefasst.
Die Platzkontrolle
Zusammen mit der Selbstauskunft sind Platzkontrollen von entscheidender Bedeutung in der Tiervermittlung, um sicherzustellen, dass die Tiere in ein geeignetes und sicheres Zuhause vermittelt werden.
Hierbei wird die Wohnsituation überprüft, die Umgebung genau betrachtet und das Vorhandensein der Voraussetzungen kontrolliert. Zudem lernt man den Interessenten im Gespräch besser kennen, was eine Einschätzung bezüglich der Kompatibilität mit dem Tier verbessert.
Für eine detailliert Anleitung für die Dokumentation von Vor- und Nachkontrollen in der Anigu Tierverwaltung sowie weiterführende Informationen empfehlen wir, das separate Tutorial zu den Platzkontrollen zu lesen.
Nach einer erfolgreichen Platzkontrolle steht der Adoption nun nichts mehr im Weg.
Die Adoption
Der Adoptionsprozess ist der zentrale Schritt in der Tiervermittlung, bei dem das Tier in ein neues Zuhause übergeht. Hierbei wird der Tiervermittlungsvertrag erstellt sowie der Übernahmezeitpunkt vereinbart.
In der Anigu Tierverwaltung gibt es zwei Möglichkeiten, den Vorgang der Adoption zu initiieren:
- Über den Vermittlungsreiter des Tieres: Beim Interessenten auf „Aktionen“ klicken und dann „Adoptieren“ auswählen. Dadurch wird eine neue Adoption angelegt, wobei der Adoptant und das zu vermittelnde Tier direkt vorausgewählt sind. Nur noch wenige Einstellungen müssen vorgenommen werden.
- Über das „+“-Symbol: Rechts oben auf das „+“ klicken, dann unter „Abgabe“ auf „Adoption“ gehen. Hierbei müssen alle relevanten Informationen manuell eingetragen und ausgewählt werden.

Bezahlung der Adoptionsgebühr
Am Tag der Abholung entrichtet der Adoptant üblicherweise die vereinbarte Adoptionsgebühr. Die Zahlung der Gebühr wird im Adoptionsvorgang im Bereich „Zahlungen“ über den Button „Neue Zahlung“ erfasst. Falls die Gebühr bereits im Voraus überwiesen wurde, kann auch dies hier dokumentiert werden.
Die Probezeit
In der Regel beinhaltet der Tiervermittlungsvertrag eine Klausel zur Probezeit. Dieser Zeitraum, meistens auf zwei Wochen festgelegt, dient dazu, die Harmonie zwischen dem Tier und seiner neuen Familie zu überprüfen. Während dieser Probezeit soll festgestellt werden, ob das Zusammenleben reibungslos verläuft oder ob Probleme auftreten, die eine dauerhafte Vermittlung in dieses Zuhause unmöglich machen.
Die Verwaltung der Probezeit in der Anigu Tierverwaltung
Durch das Unterschreiben der Probezeit-Klausel im Adoptionsvertrag werden wichtige Punkte wie Haftungsfragen oder Rückgabebedingungen geklärt, was das Tierheim oder den Tierschutzverein rechtlich absichert. Verläuft die Probezeit erfolgreich und das Tier darf im neuen Zuhause bleiben, bietet diese Vorgehensweise den Vorteil, dass alle vertraglichen Regelungen bereits festgelegt sind und kein weiterer Vertrag geschlossen werden muss.
Ausblick
Für eine übersichtlichere Verwaltung der Probezeit ist geplant, die Angabe bis wann die Probezeit für das Tier angesetzt ist, im Adoptionsvorgang zu integrieren. Das Tier wird dann als „auf Probe wohnend“ angezeigt, bis sich der Status nach endgültiger Übernahme durch den neuen Besitzer zu „adoptiert“ ändert.
Leider stellt sich manchmal heraus, dass Tier und Adoptant nicht so gut zusammenpassen, wie man sich das vorgestellt hat. In diesem Fall kehrt das Tier zurück zum Tierheim oder Tierschutzverein. Um eine bessere Nachvollziehbarkeit zu gewährleisten, wann sich das Tier wo aufgehalten hat, wird in diesem Fall eine neue „Übernahme“ in der Tierverwaltung angelegt. Dafür macht es Sinn, einen kurz gefassten Vertrag zur „Rückgabe während der Probezeit“ zu hinterlegen.

Die Nachkontrolle
Die Nachkontrolle im neuen Zuhause des Tieres ist entscheidend, um sicherzustellen, dass sich das Zusammenleben gut eingespielt hat und das Tier erfolgreich vermittelt wurde. Während dieser Kontrolle wird überprüft, ob es im neuen Alltag Probleme gibt und ob das Tier entsprechend den Anforderungen gehalten wird.
Verläuft die Nachkontrolle positiv, geht das Tier endgültig in den Besitz des Adoptanten über. Sollten jedoch Probleme oder Missstände festgestellt werden, übernimmt das Tierheim oder der Tierschutzverein das Tier wieder.
Das Dokumentieren der Nachkontrolle in der Anigu Tierverwaltung ist der Vorgehensweise der Vorkontrolle ähnlich, kann aber auch direkt im Adoptionsvorgang initiiert werden.
Nach der Vermittlung
Nach der erfolgreichen Vermittlung ist es sinnvoll, dem neuen Besitzer die digitale Adoptionsmappe zukommen zu lassen. Diese enthält den Vermittlungsvertrag, die Selbstauskunft des Adoptanten, Bilder des Tieres und das medizinische Tagebuch. Du hast die Möglichkeit, den Umfang der mitgesendeten Dateien anzupassen.
Du findest die digitale Adoptionsmappe ebenfalls im Adoptionsvorgang und kannst sie direkt von dort aus senden.
Es ist auch eine gute Gelegenheit, dem Besitzer eine nette Nachricht zukommen zu lassen und ihm Hilfe für die erste gemeinsame Zeit anzubieten.

Tipp
Durch eine von Anigu Tierverwaltung gehostete Webseite hast du die Möglichkeit, deine Vermittlungserfolge direkt aus der Software heraus auf deiner Webseite zu veröffentlichen.
Mit diesem Tutorial hast du nun alle notwendigen Schritte kennengelernt, um den Adoptionsprozess von Vermittlungstieren mithilfe der Anigu Tierverwaltung effizient zu dokumentieren und zu unterstützen.
Durch die sorgfältige Erfassung und Organisation aller relevanten Informationen kannst du sicherstellen, dass jedes Tier die bestmögliche Chance auf ein liebevolles Zuhause erhält. Bei Fragen oder Unsicherheiten kannst du dich jederzeit an unseren Support wenden. Viel Erfolg bei deiner wertvollen Arbeit!
Wie fandest du diese Anleitung?
Mehr passende Infos
Weiterführende Tutorials
Dieses Tutorial richtet sich an alle Mitarbeiter in einem Tierheim oder Tierschutzverein, die mit der Bearbeitung und Überprüfung von Selbstauskünften im Rahmen der Tiervermittlung betraut sind.
In diesem Tutorial wird erklärt, welche Arten von Anfragen im Posteingang eingehen und wie man diese effizient bearbeitet.
Diese Anleitung erklärt, wie Tiere aus der Anigu Tierverwaltung direkt auf deiner von Anigu gehosteten Webseite veröffentlicht werden können.
Wir geben dir hier einen kurzen Überblick, wie du die Anigu Tierverwaltung zur Nutzung in deiner Tagesstätte einrichtest.
Hier lernst du, die Tierverwaltung für einen Tierschutzverein mit Pflegestellen optimal zu nutzen.
Mit dieser Anleitung richtest du die Anigu Tierverwaltung für ein Tierheim ein.
In dieser Anleitung lernst du, wie du eine Übernahme mithilfe in der Anigu Tierverwaltungssoftware anlegst.
Steigere die Sichtbarkeit deiner Einrichtung und bewirb deine Dienstleistungen mit einer eigenen Webseite, die du über uns hosten lassen kannst.