Anigu Tiersoftware Tutorial
Preisgestaltung der Tierpension
Als Betreiber einer Tierpension ist es wichtig, die Preise so zu gestalten, dass sie für deine Kunden fair und nachvollziehbar sind. Außerdem sollten sie für dich logisch und somit in deinem Arbeitsalltag gut umsetzbar sein.
Wie eine solche Preisgestaltung aussehen kann, erfährst du hier.
Bei der Preisgestaltung deiner Tierpension ist es wichtig, die einfache Anwendbarkeit und die Transparenz für die Kunden gleichermaßen zu gewährleisten. Es ist sinnvoll, das Tarifsystem so zu gestalten, dass alle üblichen Leistungen im Grundpreis enthalten sind und nicht jede Leistung gesondert berechnet werden muss. Das macht es für dich im Alltag weniger umständlich und Kunden kommen in den Genuss von deinem „All-inclusive“ Service.
Diese Anleitung hilft dabei, ein geeignetes Preismodell zu entwickeln und mit Hilfe von Anigu Tierverwaltung sinnvoll umzusetzen.
Tipp
Du kannst interessierte Kunden auf deiner Homepage über deine Preise informieren. Eine transparente Preisgestaltung schafft Vertrauen beim Kunden.
Grundpreis
Der Grundpreis für einen Betreuungstag in deiner Tierpension ist die Basis deiner Preisgestaltung. Hinzu kommen eventuelle Zusatzkosten für Sonderwünsche oder auch Rabatte, z.B. für Langzeitaufenthalte. Wenn ein Kunde mehr als ein Tier betreuen lässt, bietet es sich an, Gruppenrabatte zu gewähren.

Dieser Grundpreis sollte unabhängig von der Uhrzeit der An- und Abreise des Tieres sein, da diese oft spontan vom Kunden geändert wird. Ein uhrzeitabhängiger Preis erschwert die Abwicklung, z.B. wenn bereits im Voraus bezahlt wurde.
Wir empfehlen, den An- und Abreisetag immer voll zu berechnen. Damit gewährst du automatisch einen Langzeitrabatt, da dieser bei kürzeren Aufenthalten stärker ins Gewicht fällt als bei längeren. Ein separater Langzeitrabatt ist somit nicht notwendig.
Bei Hunden macht eine Staffelung des Tagespreises nach Größe Sinn. Die Anigu Tierverwaltung erlaubt dir deshalb ein Hinterlegen der Größenkategorien für jede Tierart in der Administration.
Die Einteilung könnte beispielsweise wie folgt aussehen:
| Kategorie | Preis pro Tag |
|---|---|
| Kleine Hunde (≤ 30 cm) | 30 € |
| Mittelgroße Hunde (30 – 50 cm) | 35 € |
| Große Hunde (≥ 50 cm) | 40 € |
Tipp
Die Grundpreise der Hunde solltest du nach der Größe und nicht nach dem Gewicht berechnet, da das Gewicht leichter schwanken kann. Wenn der Besitzer nicht genau weiß, wie groß der Hund ist, kannst du ihn an einem Probetag messen.
Wenn du eine Zulassung hast, die eine gewichtsabhängige Raumbelegung hat (in der Schweiz üblich) und du die Belegung nicht ganz ausnutzt, empfehlen wir, die Preiseinteilung und die Erfassung der Tiere trotz dem nach Größe vorzunehmen.
Für Katzen werden häufig verschiedene Zimmerkategorien angeboten, z.B. Einzelzimmer oder Gruppenzimmer. Die Kategorien können nach verschiedenen Kriterien eingeteilt werden, z.B. Ausstattung, Freilaufbereich, Zimmergröße.
| Kategorie | Erste Katze pro Tag | Weitere Katze pro Tag |
|---|---|---|
| Einzelzimmer innen | 25 € | 20 € |
| Einzelzimmer mit Außenbereich | 30 € | 25 € |
| Gruppenzimmer innen | 20 € | 20 € |
| Gruppenzimmer mit Außenbereich | 25 € | 25 € |
Endreinigungspauschale
Viele Tierpensionen berechnen eine einmalige Endreinigungspauschale pro Aufenthalt. In Anigu kannst du das abbilden, indem du den Preis für den ersten Tag entsprechend höher festlegst. So wird die Endreinigung automatisch bei jeder Buchung berücksichtigt.
Tipp
Die Anzahl der Kategorien ist natürlich nicht begrenzt. Unserer Erfahrung nach ist es jedoch nicht ratsam, mehr als 3 Kategorien zur Auswahl zu stellen. So können Umbuchungen leichter vorgenommen werden und Tiere auch mal in andere Räume umgesetzt werden, um den Pensionsalltag zu vereinfachen, z.B. um Tiere nicht alleine halten zu müssen.
Extrakosten und Rabatte
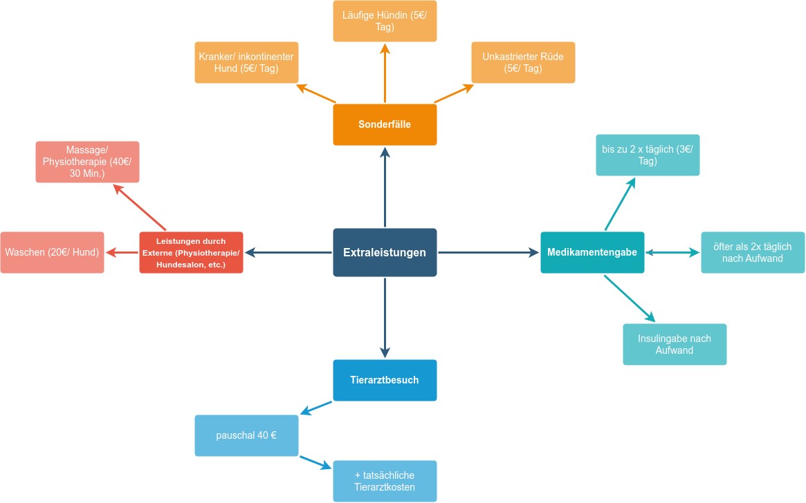
Nicht selten werden vom Kunden Extraleistungen gewünscht, die über den normalen Umfang der Betreuung hinaus gehen. Diese Leistungen können dann vom Kunden separat gebucht werden. Extraleistungen können z.B. Medikamentengabe, Tierarztbesuche, zusätzliche Spiel- und Kuschelzeit oder sogar eine Berichterstattung mit Bildern oder Videos sein.
Hat man eine Kooperation mit einem Hundesalon oder Tierphysiotherapeuten, kann man auch Leistungen durch diese als Extras anbieten. So können die Tiere eine Massage genießen und frisch gebadet vom Besitzer abgeholt werden.
| Extraleistungen | |
|---|---|
| Medikamentengabe (bis 2 mal täglich) | 3€/ Tag |
| Medikamentengabe (öfter als 2 mal) | Nach Aufwand |
| Tierarztbesuch | 40€ pauschal; zzgl. Tierarztkosten |
| Waschen vor Abholung | 20€/ Hund |
Tipp
Für diese Zusatzleistungen gibst du am besten Pauschalpreise pro Tag oder pro Aufenthalt an. Vermeide prozentuale Zuschläge.
Manche Tiere bedeuten einen höheren Betreuungsaufwand als andere. Für diese Sonderfälle ist es üblich ebenfalls Extrakosten zu veranschlagen. Ein unkastrierter Rüde, der mit anderen Rüden nicht verträglich ist benötigt eventuell separaten Freilauf, Einzelspaziergänge und beansprucht einen Raum für sich alleine. Auch eine läufige Hündin bedeutet Mehraufwand: sie muss gegebenenfalls separiert werden und die Reinigung gestaltet sich zeitintensiver.
| Zuschläge | |
|---|---|
| Unkastrierter Rüde | 5€/ Tag |
| Läufige Hündin | 5€/ Tag |
Tipp
Werden läufige Hündinnen grundsätzlich nicht in der Pension betreut und es wird eine Strafzahlung fällig, wenn die Hündin während der Betreuungszeit läufig wird, sollte dies im Betreuungsvertrag erwähnt werden.

Um die Gäste im Winter, wenn die Auslastung geringer ist, nicht zusätzlich abzuschrecken, empfehlen wir, keinen Heizkostenzuschlag zu verlangen. Diese Mehrkosten werden in der Regel über das Jahr gemittelt.
Hundebesitzern, die ihren Hund zu dir in die Tagesstätte bringen, kannst du aus Fairnessgründen einen Rabatt auf die Ferienplätze für die Urlaubszeit anbieten, in der sie weiterhin das Abo hätten. Wir empfehlen hier einen festen Rabatt auf den Tagespreis - unabhängig davon, ob es sich um den Wochentag des Abonnements handelt oder nicht. Diesen Rabatt kannst du deinen Kunden als Treuerabatt anbieten, der auch außerhalb der Ferienzeit auf alle Pensionsbesuche gewährt wird.
Für Hunde, die sonst ein Tagesstätten-Abo bei dir haben, könnte ein Rabatt folgendermaßen aussehen:
| Art des Abos | Rabatt pro Tag in der Pension |
|---|---|
| 1 x Woche | 1€ pro Aufenthaltstag |
| 2 x Woche | 2€ pro Aufenthaltstag |
| 3 x Woche | 3€ pro Aufenthaltstag |
| 4 x Woche | 4€ pro Aufenthaltstag |
| 5 x Woche | 5€ pro Aufenthaltstag |
Bring- und Holzeiten
In der Praxis hat sich gezeigt, dass es sinnvoll ist, feste Zeiten für das Bringen und Abholen der Tiere anzubieten. So wird der Arbeitsalltag nicht ständig unterbrochen und man kann sich besser auf die Arbeit mit den Tieren konzentrieren. Möglich wären z.B. 2 Zeitfenster: Morgens zwischen 7:00 und 9:00 Uhr und abends zwischen 18:00 bis 20:00 Uhr.
Optional kann das Bringen und Abholen außerhalb dieser Zeiten als Extraleistung gegen einen festen Aufpreis gebucht werden. Bei spontanen Verspätungen oder Verfrühungen kann es angemessen sein, eine Art Strafzuschlag zu verlangen.

Probetag
Ein Probetag für den Hund in deiner Pension macht in vielerlei Hinsicht Sinn. So lässt sich herausfinden, ob es zwischen Hund und betreuuender Person gut harmoniert. Gleichzeitig kann der Besitzer die Räumlichkeiten kennenlernen wenn er seinen Hund bringt.
Der Preis für den Probetag sollte unabhängig von der Dauer und der Größe des Hundes sein, da es an diesem Tag nicht um die Unterbringung des Hundes geht, sondern um eine realistische Einschätzung, wie der Hund in der Pension zurechtkommen wird. Wenn der Hundebesitzer die Größe seines Hundes nicht kennt, hast du an diesem Tag auch die Möglichkeit, Maß zu nehmen.
Nach diesem Tag lässt sich dann einschätzen, ob sich der Hund dort gut aufgehoben fühlt, oder ob es eventuelle Probleme geben könnte bei der Betreuung.
Tipp
Wenn du eine kleine Pension hast, kannst du Probetage in der Anigu Tierverwaltung als normale Pensionsbuchung anlegen. In einer großen Pension oder Tagesstätte werden Probetage im Tagesstätten-Modul angelegt, um die Übersicht zu erhöhen.
Anzahlung
Um spontane Stornos zu reduzieren, vergibt man die Anzahlung immer in einer festen Höhe (z.B. 25%). Die Fälligkeit und Höhe der Anzahlung wird in der Anigu Tierverwaltung in der Administration individuell eingestellt. Wir empfehlen, die Fälligkeit der Anzahlung auf 14 Tage nach der Buchung zu datieren, da dann die rechtliche Widerrufsfrist von Fernabsatzgeschäften endet.
Bei kurzfristigen Buchungen wird in der Regel keine Anzahlung verlangt. Die Tierverwaltung berücksichtigt dies bei entsprechender Voreinstellung automatisch.
Der Restbetrag ist bei Barzahlung spätestens bei Übergabe des Tieres vor Ort zu begleichen. Wird die Zahlung per Überweisung gewünscht, wird die Fälligkeit auf z.B. 3 Tage vor Betreuungsbeginn gesetzt und der Kunde darauf hingewiesen, dass der Betrag bis zu diesem Zeitpunkt auf dem Konto eingegangen sein muss.
Stornogebühren
Stornogebühren werden üblicherweise gestaffelt angegeben und sollten konsequent durchgesetzt werden, es sei denn, das Tier verstirbt vor dem vereinbarten Betreuungszeitraum. Der Betrag wird ab dem 1. Tag voll abgerechnet, auch wenn das Tier früher abgeholt wird.
Eine mögliche Staffelung könnte sein:
| Zeitpunkt der Stornierung | Stornogebühr |
|---|---|
| Bis 14 Tage vor Betreuungsbeginn | 25% |
| Bis 7 Tage vor Betreuungsbeginn | 50% |
| Bis 1 Tag vor Betreuungsbeginn | 75% |
| Danach | 100% |
Wir empfehlen, das konkrete Datum mit der entsprechenden Höhe des Stornobetrages anzugeben, damit dein Kunde genau weiß, welche Kosten auf ihn zukommen. Die Anigu Tierverwaltung übernimmt deine voreingestellten Daten und zeigt die Fälligkeiten und Beträge automatisch im Betreuungsvertrag an.

Hinweis
Der Kunde muss im Betreuungvertrag über sein 14- tägiges Widerrufsrecht (gültig in der EU) aufgeklärt werden. Auch Angaben zu Anzahlungen, Stornogebühren und eventuellen Konventionalstrafen müssen enthalten sein. Dies ist aus Gründen der Rechtssicherheit unerlässlich.
Wie fandest du diese Anleitung?
Mehr passende Infos
Weiterführende Tutorials
Erfahre hier, wie Kunden unkompliziert Verträgen und Dokumenten zustimmen können.
In dieser Anleitung wirst du lernen, wie du Buchungen für Pensionsaufenthalte in unserer Software für Tierpensionen erfolgreich durchführen kannst.
Mit dieser Anleitung richtest du die Anigu Tierverwaltung für deine Tierpension ein.
In dieser Anleitung lernst du, wie du eine Übernahme mithilfe in der Anigu Tierverwaltungssoftware anlegst.